摘要:人权指数作为一种全球人权治理的知识工具,旨在通过量化评估来衡量特定国家或地区的人权状况。根据评估方法,可将人权指数划分为侵权分析型人权指数、权利享有型人权指数及综合性人权指数。整体而言,人权指数建构于“权利属性二分”的基础上,对人权内涵的不同理解会产生不同的指标体系。实践中,人权指数通过识别人权状况、监测人权进展和辅助人权决策,赋能全球人权治理。由于知识与权力具有共生关系,当人权指数在主体间语境中将蕴含特定人权价值的专门性知识转化为公共性知识时,就生成了制度性话语权。同时,通过发布排名与评级,人权指数得以对国家声誉施加奖惩,影响其治理行为,进而实现权力运作。因此,在构建人权指数时,应当警惕其在“权利属性二分”与“知识—权力”的交互作用下,从原本的“权利保障”初衷滑向“权力操作”可能。换言之,应致力于沿用更具包容性和解释力的综合性指数,以“结构指标—过程指标—结果指标”为框架,以人权公共政策为测度对象,进一步探索能够真实反映权利在现实生活中实现程度的指标体系。
关键词:人权指数;全球人权治理;知识-权力;技术治理;权利保障
全球人权治理以人权为价值目标和行为准则。如何提升各国参与全球人权治理的能力,促进相互协作、优化治理效能,以更好地尊重、保护和实现人权是人类社会共同关注的话题。为此,参与者及利益相关者们需共同制定适当标准,评估其治理表现并开展动态监测。1993年联合国世界人权会议正式提出以指数方式监测人权事业进展,倡导用精准的统计数据为人权承诺向有针对性的政策转化提供标准,并促使政策行之有效。在这一倡导提出前,在实践中已经展开了关于人权指数基本框架的探索,如CIRI人权数据项目(The Cingranelli and Richards Human Rights Date Project,也即“钦格拉内利与理查兹人权数据项目”,以下简称“CIRI项目”)、经济和社会权利实现指数等。这些人权指数提供了一种由诸多指标构成的,以量化方法衡量特定国家或地区人权状况的技术手段,在引导资源分配、影响公共决策等方面扮演着重要角色。近些年,在数字浪潮的助推下,各种人权指数进一步涌现,成为全球人权治理中不容忽视的力量,映射出“技术理性正在替代伦理与政治辩论”的治理趋势。然而,人权指数究竟是如何反映人权状况的?现有的人权指数如何优化?应该给予这些问题更多关注。本文拟在知识社会学的范畴内描摹人权指数实践,聚焦人权指数在全球人权治理中的应用,揭示其中的“知识—权力”互动逻辑,并在尊重互动逻辑客观性的基础上提出相关的方法论优化方向。
一、全球人权治理中人权指数的类型化
人权指数运行存在一套系统的工作流程,通常包括“确定指令—采集信息—处理信息—数据计算—生成结果”。其中,确定指令至关重要,指令框定了后续环节的基本方向,评估方法是指令生成的核心。评估方法的选择几乎决定了指数的文本依据、涵摄议题及其所关怀的权利类别。根据指数使用的评估方法,可将其区分为侵权分析型人权指数、权利享有型人权指数及综合性人权指数。
(一)侵权分析型人权指数
该类人权指数聚焦于某一国家或地区政府及其公权力部门的人权实践,多以《公民及政治权利国际公约》为依据,从文本中析出目标权利,通过考察目标对象的行为是否侵犯了相关的公民权利和政治权利,并将结论转化为能够体现国际人权法预期与义务履行情况的各种指标。该类人权指数突出了对自由权消极受益功能的保障。以CIRI项目为例,该项目载有1981—2011年间202个国家和地区15项基本人权的定量信息。清单中的权利内容包括人身完整性权利(含四项子权利:不受酷刑、法外处决、失踪或因政治信仰而被监禁的权利)、公民权利和自由(含七项子权利:言论自由权、结社和集会自由权、境内迁徙自由权、国际迁徙自由权、宗教信仰自由权、选举权和被选举权)、劳工权利(含五项子权利:结社自由权、集体谈判权、童工最低就业年龄限制、可接受的工作条件和免受强迫劳动的保护)、妇女权利(含两项子权利:获得法律保护及在政治、经济和社会方面享有平等待遇的权利)。CIRI项目在对定性信息进行赋值打分时,充分使用了“侵权分析”方法。就人身完整性权利的四个指标而言,当被评估对象零违规、完全尊重公民的人身完整性权利时,将会被赋值2分;出现1至49次违规行为时对应的分数是1,意味着“适度尊重”;50次及以上的违规行为将不得分,意味着“不尊重”。评分结束后,在对结果进行分类定级时,为包容二手信息可能带来的误差,CIRI项目采用了“更多”“更少”之类的描述性词汇,而非精确的统计数字。例如,酷刑一类的结果会显示“A国频繁发生酷刑”,但不会说明“有317人遭受了酷刑”。
(二)权利享有型人权指数
以权利实现为评估标准的人权指数聚焦于权利主体的权利享有状况,重在考察某一国家或地区履行《经济社会文化权利国际公约》所载义务的程度,突出对经济、社会和文化权利积极受益功能的保障。
经济和社会权利实现指数(The Index of Economic and Social Rights Fulfillment,以下简称“ESRF指数”)是典型的以权利实现为评估标准的人权指数。ESRF指数立足于教育权、食品权、健康权、住房权和体面工作的权利五个方面,以衡量经济、社会和文化权利的实现状况。由于数据缺失,《经济、社会文化权利国际公约》的另外两项核心权利——社会保障权、平等与非歧视未被纳入其中。在ESRF指数中,有两处设计集中体现了“权利实现评估方法”的一般特性。一是设计者充分考虑不同国家在资源汲取能力上的差异,也为了融合《经济社会文化权利国际公约》倡导的“渐进实现”理念,编制出两套指标体系。(详见表1)其中,1类指标适用于低收入和中等收入国家,2类指标适用于高收入国家。以教育权为例,小学入学率和识字率可以反映低收入和中等收入国家公民的社会和文化权利享有水平,但对这两项指标已达到100%的高收入国家而言,这两项指标将不再具有参考意义。二是设计者针对1类指标与2类指标分别构建了计分方式,便于考察相关国家或地区是否尽最大能力来实现相关权利。1类指标采用比率法,即通过每个指标的实现率来表示被评估对象在该维度的得分。例如,如果一个国家儿童的营养不良率为95%,那么该国家在食物权维度的得分为95分。2类指标采用较为前沿的可能性边界(Achievement Possibilities Frontier, APF)法,相较前者,这种方法略为复杂。以某国家5岁以下儿童存活率的得分计算为例,需要用该国5岁以下儿童存活率与1990年以来所有国家的最低存活率之间的差值,除以最大值(100%)与1990年以来所有国家的最低存活率之间的差值,即(数值-最小值)/(最大值-最小值)。可能性边界法能够通过等比例放大得分差距的方式直观地呈现高收入国家之间原本微小的数据差,从而在高收入国家拥有较强资源汲取能力的前提下,间接激励这些国家投入更多的公共资源、物品和服务来保障公民的经济、社会及文化权利。

资料来源:由笔者依据ESRF指数自制
(三)综合性人权指数
综合性人权指数以国际人权宪章所载的权利为目标权利,既关切国家对个体自由和政治权利的尊重程度,又关切国家是否为保障个体经济、社会、文化权利付诸足够的行动。相较前两种人权指数而言,综合性人权指数更契合国际人权法传递的精神,毕竟“其诞生之初主要关注的是一国如何对待本国居民这一‘宪法’问题”,“对待”的方式理应兼顾积极的给付行为及恪守权力边界、尊重与不侵犯人权的行为。
联合国人权指标体系由联合国人权高专办于2012年制定。其中,《人权指标:测定和实施指南》(以下简称《指南》)为14项具体权利提供了说明性清单,其目的在于协调联合国的人权评估活动,并通过信息整合简化工作,以提升人权条约机构和其他人权监督机制的运行效率,敦促落实联合国人权理事会特别程序在国际、区域和国家层面的建议及相关结论性意见的后续工作,进而促进人权的全面保障。在联合国人权指标体系的框架下,评估活动的开展需要基于结构、过程和结果三个维度的指标。结构指标用以反映国家对“人权条约的法律遵守”,代表愿意改善本国人权状况的国家承诺;过程指标体现国家为实现承诺付出的努力;结果指标表征国家人权行动的最新进展。过程指标和结果指标共同反映国家对人权条约的事实遵守。因此,联合国人权指标体系并不聚焦于考察国家是以消极还是积极的方式履行人权义务,也不以“侵权分析评估方法”或“权利实现评估方法”为单一手段,而是聚焦更好地保障各项基本人权这一目的本身。实践中,危地马拉政府已使用说明性指标清单向经济、社会和文化权利委员会提交定期报告,并在监测健康权、食物权和教育权的进展中借鉴了《指南》提供的方法。厄瓜多尔利用《指南》建立了人权指标系统(SIDERCHOS),并将人权指标体系融入国家规划进程。例如,为落实普遍定期审议中提出的“采取适当措施进一步改善监狱中被拘留者的条件”的建议,政府通过人权指标系统确立了监狱工作人员因虐待囚犯(包括酷刑和过度使用武力)而受到正式调查的比例、国家人权机构访问拘留中心的次数、监狱实际占用面积与容量的对比等指标,以落实审议后的行动。
从上述梳理可见,无论是哪一种类型,人权指数在全球人权治理中扮演着越来越重要的角色,正在逐步深入参与全球人权治理的进程。那么,要进一步发挥人权指数在全球人权治理中的作用,就需要深入考察人权指数作用发挥的基本逻辑。
二、人权指数作为全球人权治理的知识工具
知识社会学的核心在于把握知识和存在的关系。存在论(Ontology)关注“存在”本身,意欲解释什么是真实存在的;知识论(Epistemology)以“知识”为本位,追问知识的来源、性质、作用范围和社会功能。上文梳理人权指数实践,呈现了存在论意义上的人权指数样态;从知识论范畴看,需要挖掘人权指数作为治理工具的实质性意涵,分析其知识生产机制。
首先,人权指数是一种认识工具。人权指数提供了“照看”人权状况的技术,看清人权状况是治理主体基于现状开展再治理的前提。将人权指数指标置于知识社会学的语境下发现,它兴起于回应治理困境,基本价值在于通过建构“数”与“实在”的关系以帮助治理者科学地认识社会现象及其背后的规律。指标虽然常以数据为形式外观,但其实质并不同于数据。例如,人口普查报告中0—14岁、15—64岁、65岁以上的人口数只是具有统计学意义的数字,但以特定的方式将其汇总(第一岁组和第三岁组人数的加总除以第二岁组的人数)后可得出社会的总抚养比。抚养比与养老金替代率、通货膨胀率等其他指标相结合又可以形成反映社会养老保障水平和老年人基本生存权利保障情况的指数。也就是说,人权指数能够将复杂的社会现象通过特定的程序量化,使之成为管理学意义上可做纵向、横向对比的基本分析单位。人权指数作为一种认识工具,为拥有有限认知能力和分析能力的研究者们拓宽了智识的边界和可得性。正如路易斯·戈特曼(Louis Guttman)所言,“这些指标是一幅标注了各种社会问题的地图,每一种数据都是对社会现实状况及其变化趋势的注解,能够为政府部门解决各项问题提供施策依据”。
其次,人权指数是一种监测工具。全球人权治理作为回应各种权利诉求的治理活动,被寄予多重期待,需要依托大量的公共资源。这就涉及资源配置和资源利用的有效性、公平性问题。如何减少治理行为与治理目标之间的偏差,需要有针对性的评估机制对行动展开动态监测和纠偏。人权指数通过设计指标组合,借助从人权实践中获取的数据、材料,建立起人权目标与人权实现之间的可比关系,能够考察资源的投入是否在向预期计划靠拢,了解行动能够在多大程度上实现预期,更进一步地判断影响预期结果实现的内外部因素。正如经济、社会及文化权利委员会指出,人权指数的设计应当依据人权规范规定的权利和义务,构成指数的指标主要用于衡量特定情况下法定权利的实现程度。因此,人权指数提供的数字化监测不仅会使原本不易察觉的侵权和歧视行为变得显见,还会成为联合国人权理事会、条约机构等主体监测条约履行情况的重要依据。
最后,人权指数是一种决策辅助工具。1999年,联合国开发计划署(United Nations Development Programme,以下简称“UNDP”)在《2000年人类发展报告:全球化与人类进步》中提出,人权指标是人们争取权利、进行斗争的有力武器。以此为基础,UNDP进一步指出人权指标分配了从联合国至普通民众及社会组织、私营部门等各个层级人权行动者的任务,并要求他们对自身行为负责。以UNDP制定的全球多维贫困指数为例,从2000年至2022年的多维贫困趋势看,25个国家在15年内实现了多维贫困指数减半的积极进展,这得益于人权行动者们在教育、医疗、住房、饮用水、卫生设施和电力供给等方面的精准投入。其中,尼泊尔政府通过加大对卫生设备的投资,提高了居民饮用水的可及度和品质,改善了儿童身体状况,并通过减少腹泻的方式降低了儿童死亡率。此外,UNDP根据多维贫困指数为不同地区(特别是撒哈拉以南的非洲地区)建立了个性化的贫困档案,并制定减贫方案,提升了精准减贫的工作实效。可见,人权指数能够在“照看”“监测”人权状况的基础上辅助治理主体识别关键问题,瞄准目标群体,打通公共资源的流通渠道,通过优化影响人权状况各种变量要素配置的方式提升人权保障水平。
由此,人权指数在全球人权治理中的治理属性及媒介作用日益凸显。一方面,人权指数通过将抽象复杂的治理内容转化为可被测量的评估指数,将模糊、碎片化的治理信息转化为清晰的数据图谱,极大便利了相关主体直观、动态地把握人权发展状况。另一方面,人权指数提供了“量化”人权的治理公共品。这种使用量化信息认识和改造世界的方法已成为“一种知识形式的现代性事实”(Modern Fact as a Form of Knowledge),重在强调方法的客观性和普遍性。因此,对人权指数治理价值的承认也就意味着对指数本身的“中立性底色”的默认,这也是人权指数作为全球人权治理应当遵循的伦理前提。“中立性底色”要求人权指数更多地考虑技术性要素,更少关注意识形态要素,尽可能成为认识层面的“中立旁观者”、监测层面的“中立评价者”和决策层面的“中立辅助者”。一旦偏离了“中立性底色”,人权指数的测量结论就可能会遭受极大质疑。
三、人权指数作用于全球人权治理的权力逻辑
人权指数是一种治理工具。建构主义者认为,技术并没有完全独立于人的精神世界,量化知识具有“知识—权力”共生体的特征。的确,人权指数作为一种凝结着特定人权意蕴的治理技术,不仅被设计者塑造出聚合信息、扩散知识的结构性功能,还会生成重塑结构的权力。
(一)人权指数蕴含制度性话语权的三重特征
20世纪70年代,米歇尔·福柯(Michel Foucault)提出“知识即话语,话语即权力”,揭示出知识蕴含的权力属性及其现实建构功能。随着应用领域的拓展,“知识—权力”理论框架不断丰富,逐渐被用于讨论各种话语互动。哈贝马斯(Jürgen Habermas)在福柯的基础上提出“话语中的权力”,认为主体以语言为媒介,通过交往活动、沟通和协商塑造了规范共识。进一步而言,主体在交往实践中建构出彼此认可的、用以约束交往行为的规则,并且根据话语势能的强弱塑造了主体间权力分配体系。进入21世纪,学界开始以话语为视角分析治理活动中的制度变迁,认为制度是行动者思想、言语和行动的结果,特别强调行动者之间的互动。行动者通过话语互动塑造制度,又通过制度分配权力,所以制度变迁的过程也可以演绎为权力配置变更的过程。据此,可以总结出“治理”论域内制度性话语权的一般特征:一是以制度形式承载话语权力;二是话语资源是权力的来源和依据;三是权力具有流动性,且主体是弥散的。从人权指数实践看,其所生成的就是制度性话语权。
从权力载体看,人权指数本身即是一种“量化”人权的制度系统。人权指数除了提供一套评价标准,通常还生成人权排名、专题报告和针对性建议。例如,ESRF指数在其针对印度的报告中指出,尽管其经济体量高速增长,国内生产总值激增,但其公共财政支出(特别是健康和教育领域)占国内生产总值的比例极低,说明政府未能充分履行其在经济、社会和文化权利领域的义务。据此,报告建议印度政府采取“通过并严格执行保障食物权的法律,如《国家食品安全法》”“解决种姓、性别歧视导致的健康与教育不平等问题”等措施。
从权力来源看,人权指数的运作过程也是话语的实践过程。人权指数不仅可以用来描述、评估、展示特定国家或地区的人权状况,还能通过效应外溢影响利益相关者的判断、观念和行为。例如,印度、巴西等国家将《指南》提供的人权评估方法纳入社会发展方案的设计中,揭示人权优先事项,财政部门再根据这些信息确定发展和治理问题,优化预算分配、提升治理效率。再如,世界银行以“治理因素”(Governance Factor)为标准制定国家对外援助评级体系,“善治”成为其发放贷款的主要标准,其中,“发言权和问责制”“法治”“政治稳定”三个维度的数据源自人权指标。
从权力主体看,人权指数的制定主体并不特定,制定权限是开放的。当前已知的制定者有来自民间社会的非政府组织、智库、研究机构、公益团体等,也有来自联合国体系内的人权高专办、国际劳工组织等主体。既然制定人权指数意味着制定者在指数划定的话语空间内享有表达认知、生产知识的权力,在一定的政治空间中掌握对他者决策的影响力和控制力,那么制定人权指数也应是一个诸多力量合作与竞争的过程。进言之,人权指数凝结的制度性话语权,也是一个能量流动的过程,且往往与主体积极争取政治、经济、社会和文化等方面的地位和权益有关。因此,制定者往往为赢得受众的青睐而竞争,通过吸纳越来越多的公众表达、使用,以此获得越来越高的效力。
(二)人权指数话语权力的生成:以公共性知识为话语资源
如前所述,人权指数生成制度性话语权的关键在于塑造承认权威。换言之,人权指数必须立足主体间语境,具备“说服”潜在使用者同意以指数提供的量化知识为客观标准的能力。因此,人权指数必然要将所欲、所能容纳的知识从专门性知识转化为公共性知识。
首先,人权指数提供了较高可信度的知识形式。人们对来自外界的影响通常会产生三种反应,包括依从、认同和内化。其中,内化产生的影响最为深远。内化意味着受众不仅认同作用者的观点、行为,还将以此为标准确定自己的行为。与内化对应的概念是“可信性”(Credibility),用以指代引起信任的特质或力量。因此,可信性是可以被塑造的。实践中,人权指数往往通过加强自我的正当性证成来实现增强知识可信度的功能性考量。在权重设计上,制定者往往通过设置多重指标、层层拆分来表明指数在设计时已经充分容纳各种变量,是全面且科学的;在数据采集上,制定者时常用扩大数据覆盖面的方式展示样本范围的广泛性、客观性,例如ESRF指数称采用来自权威国家和国际系列基于实证调查获取的数据,同时涵盖了权利享有者和义务承担者视角;在计算方法上,征集来自多国专家的意见、采用社会科学的计算方式(如德尔菲法、层次分析法等)成为制定者常用的技术性修饰策略,如上文所说,ESRF指数针对不同对象,分别采用了比率法和可能性边界法。
其次,指数治理吸引力增强了人权指数的“情感型”社会资本。从形式上看,在人权指数出现之前,使用指数进行治理的先例就已屡见不鲜,特别是法治指数、教育指数的盛行及其带来的正向影响为人权指数的应用和推广奠定了坚实基础。有学者认为,量化知识已成为社会治理必须信任的技术(Technologies of Trust)。就价值观念而言,人权指数的价值取向是数理化的、可证伪的,更容易被视为“理性主义”“实证主义”的产物。就量化结果而言,人权指数输出的知识内容与现实世界之间是互文(Intertextuality)的。由于指标的设置依据通常是国际人权法律规范中的具体条款,其结果也总被视为真实世界的数字化呈现。
最后,人权指数生产的知识内容为公众所需、契合市场需求,是受众产生依赖感的关键因素。除联合国及其职能部门、主权国家外,普通群众也是人权指数的受众之一。受众依赖感的产生主要源自知识本身的价值性和稀缺性。知识的获取通常是有成本的,受众不仅需要在丰富的信息源中筛选出可靠的,还需要在海量的信息源中剔除掉不相关的一部分,在付出一定的时间、经济成本后才能找到契合需求的知识。表面上,信息技术的成熟、搜索引擎的智能化使得普通人拥有更多了解人权信息的机会,公众的选择权看似增大了。事实上,知识的受众很容易淹没在同质性内容中,被束缚在“信息茧房”里。在此意义上,有价值的知识更加稀缺。人权指数中设置的变量如同一个个“过滤泡”,每一项都代表着不同的治理维度,彼此互补且互相之间不可替代。指标体系通过将不同维度的人权知识系统性地聚合在一起,能够以一种非常简洁的形式传递出完整的知识内容。
(三)人权指数话语权力的运作:基于考核排名的行为规制
权力的初始生成或许具有偶然性,但权力的运作一定需要依托特定的机制。这也回答了为什么人权指数并不具有法律约束力,但在全球人权治理的语境中,它却能够对其他行为体产生实质的影响。
人权指数权力的运作包括两种方式。一是基于指标设置的合格性规制。尽管人权指数中指标的设置大多依据国际人权规范和国际社会普遍承认的道德规则,但构成指数的各个指标及其排列组合是设计者筛选后的结果,充分体现了设计者的主观偏好。人权行动者基于“适当逻辑”(Logic of Appropriateness),必然会选择迎合设计者的期待。二是基于指数结果的激励性规制。尽管从程序上看,人权指数原始资料的收集通常源于开源数据库、公开披露的报告和网络资料等,且在必要时会进行实地走访、意见调查或人口抽查,但是指数设计者所拥有的对结果的自由裁量权、最终解释权又会降解指数本身的中立性和客观性。制定者可以通过变更指标权重、计算方法人为地“设计”结果,该结果则会影响国家在全球人权治理中的效益分配。例如,营商环境指数中涉及某国企业人权责任的评价会影响该国与他国、国际组织的贸易合作,在“后果性逻辑”(Logic of Consequence)的驱使下,国家倾向于变更原本的人权行动方案,向指标设定的内容靠拢。正如学者总结的,“文化不仅指一系列客观社会规则机制,物化为制度、仪式的区隔体系,还包括人们和他们之间的历史形成的交往互动,以及被习性内化为身体经验的价值和标准”。
四、“知识—权力”框架下人权指数的方法反思
尽管实践中存在多种人权指数,但有研究发现,人权指数在测度内容上存在明显的比例偏差现象。例如,在人权指数的制定和适用方面,经济、社会和文化权利是被边缘化的。在现有指数重在识别公民及政治权利的前提下,指数本身并不能充分揭示人权保障进程中权利和资源的复杂互动。与此同时,人权指数在两个领域中适用不均意味着不平衡的知识生产和不对等的权力关系。仅就人权评估方法而言,现有指数很难以技术中立的立场还原真实人权状况,也几乎不能排除主观价值和意识形态的渗入。如何在指标的设计和运用中兼顾普遍性问题与国别差异造成的特殊性分歧,如何在人权指数的方法论中减少价值因素的摄入是应该回应的问题。
联合国人权高专办给出的设计思路是人权指数应当测量权利享有者享有权利的尺度,即捕捉一些可能与人权实现状况有关的结果。《指南》并没有就每一项权利或整体人权状况提供单独或全面的测度框架,而是代之以一个模糊的方向。为了避免使人权指数沦为神秘主义概念,探讨人权指数的方法论仍有广阔空间。一言以蔽之,人权指数的建构应在承认“知识—权力”互动逻辑的前提下,重视“权利保障”的主观目的,以避免滑向客观可能上的“权力操作”。
(一)综合性方法的比较优势
回归人权指数立足的实证主义语境可以发现,指标方法具有“支撑数据驱动型决策发展、构建稳健的政策评估文化”、“为项目推进和资源配置提供指引”等多重功能,但指数最基本的功能依旧在于以数字化语言呈现生活世界的真实样态。需要思考的是,就人权指数的三种建构方法来说,何者最能反映被评估者(国家/地区)的人权状况。
在人权指数的全部工作流程中,确定指令的第一个步骤是对人权进行“概念化”,也就是将“人权”抽象成可被测量的指标,用以指代可被称为“人权”的具体内容。“概念化”的本质在于确定用指数评估人权状况时的评估对象。对以“侵权分析”为评估方法的指数来说,评估的是国家尊重与不侵犯公民及政治权利的行为;对以“权利实现”为评估方法的指数来说,考量的是国家为保障公民经济、社会和文化权利而采取的行动;综合性方法则关注国家的人权承诺及国家对人权承诺的实际遵守。
大体上,前两种人权指数在“权利属性二分”的前提下形成了各自的评估范围。这种二分方法一方面凸显了人权文化的特殊性和地方语境,另一方面易使人权指数落入相对主义的窠臼。由于不同权利清单背后承载的是各自文化背景中的人权理论和实践体系,因此,在人权指数建构出的权力关系中,不同国家和地区很难在同一话语空间中展开平等的对话与交流。这导致同一指数项下的“绩优生”往往会诟病表现欠佳者,或者用某项指数排名中的优异表现遮蔽另一种指数排名反映出的不足。学界越来越意识到,由于人权总是同时涵盖着积极和消极两个方面的内容,简单的二分法无法准确反映权利的实现与过程。从国家的干预性和权利的保护性两个维度出发将人权区分为“积极权利”与“消极权利”的做法存在片面性和简单化倾向。基于二分框架产生的人权指数在实践中也难以消解因文化价值差异造成的紧张感,阻碍其实现作为治理工具的使命和价值。
综合性方法的优势在于,其超越了将“社会权利对应为国家的积极义务、自由权利对应为国家的消极义务”的规范分析框架,关注到权利体系的动态性、综合性,以及权利实现的复杂性。基本权利与国家义务之间的关系往往不是“一对一”,而是“一对多”或者“多对一”的关系。一方面,综合性方法承认“消极权利”天然带有积极属性,即保障“消极权利”也是有成本的。例如,按照权利属性二分的标准,选举权作为一项自由权,国家仅承担“不侵犯公民选举自由”的义务即可。相应地,在侵权分析型指数中,考察的就是国家是否尊重公民的政治意志,使其不受公共行政管理和经济社会私人交往的限制。然而,除了排除他者的干预,公民选举权的实现还需要依托政府建立回应式的民主运作机制,将个体需求、个体参与和个体监督有机统一起来。根据《指南》提供的框架,对选举权展开评估应当考察结构、过程和结果三个维度。具体而言,首先,要考察国家是否采取立法手段保障公民的选举权;其次,要考察国家和政府是否为保障公民选举权在程序、步骤、规范和路径等方面开展行动,比如帮助选民了解代表的基本信息,完善代表结构,提高基层代表比例等;最后,要通过对选举结果的进一步评估确定国家对公民选举权的实质保障程度。另一方面,综合性方法认为积极权利与消极权利的边界并不绝对,承认积极权利蕴含着对消极权利的保护。例如,根据《指南》设立劳动权的评估标准时,设计者除了考察国家是否致力于增加公民就业机会、改善劳动者就业环境等因素,还包括对国家和政府是否存在针对就业歧视行为的审查。
总体而言,综合性方法能够为更全面的人权评估提供信息,也更具包容性和普遍解释力。正如《指南》总结的,“这里的主要目标是强调人权规范和原则,阐明国际人权文书中规定的权利的基本属性,并将这种叙述转化为与人权实践相关的指标和基准”。
(二)人权公共政策:基于结构指标、过程指标的评估对象确定
选择综合性方法作为人权指数的评估方法后,人权指数的基本框架大体明晰。需要进一步思考的是,如何对结构、过程和结果三个维度的指标进行操作,使其转化为可供观察和比较的社会事实。《指南》虽然并未言明指标的具体测度对象,但在阐释结构指标和过程指标时予以提示,“国内法与国际人权法和人权条约的差距”“公共政策文件”“干预措施”“地方方案”等表述似乎都默示了人权评估应当充分关注“人权公共政策”。
从结构指标看,人权公共政策既体现了国内法与国际人权法的互动,又在国内层面对国际人权法进行了细化和补充。这里的互动是指国内法与国际人权法在规范框架上相互影响,并集中体现在各国宪法、宪法修正案和基本法中。尽管以近代自由主义政治哲学为基础的第一代人权、以维护社会平等和公平正义为目标的第二代人权率先在部分国家的宪法和宪法性文件中得到确认,并逐步嵌入国际人权宪章的制订议程中,其文本发布后,又进一步对后发现代化国家的立法产生了影响。后发现代化国家通过直接或间接适用国际人权法的方式将人权条款转化为国内法,以调节约束国家行为的准则及系列行为模式和策略。到20世纪60年代后,第三代人权进入国际人权法的视野,发展权、和平权、环境权等集体性权利逐步得到认同,并以部门法的形式在各国得到确认。与制定法律制度不同,国内层面主要通过国家人权行动计划、社会经济发展规划、特别措施等公共预案实现对国际人权法的细化和补充。
从过程指标看,人权公共政策为国家人权保障提供具体方案,是推动人权实质进步的重要抓手。权利的法定化只能表征国家的人权承诺,其实现往往意味着义务得到履行是有“成本”的。所谓的“成本”亦可表述为国家和政府供给的社会资源,可以是物质性利益,也可以是公共服务,抑或是特定的法律程序。具体而言,国家和政府通过关涉人权的公共政策衔接起观念性人权与制度性人权,进而将人权由道德性的存在演绎为实践性的存在。这些公共政策既关注“国计民生”这样的宏大议题,如基础设施建设、医疗保健、公共卫生等,又关心影响个体尊严的细枝末节,如就业机会、教育成本、住房压力、个人信息保护等。公权力部门以人权公共政策为杠杆,撬动整个社会的资源要素,回应感知到的公共需求,凝聚起人权建设的合力,使由人权目标汇集而成的国家承诺被各项发展目标吸纳。由此观之,人权公共政策的制定与实施过程也是“人权主流化”的过程,在这个过程中,人权议题被嵌入国家主流政策议程。个体虽不直接面向全球人权治理,但在人权公共政策中,个体成为全球人权治理的真正“受益者”。
根据结构指标和过程指标在人权指数基本框架中的功能定位,能够确定以人权公共政策为人权指数的测度对象。循此逻辑,结果指标作为对结构指标、过程指标所考察内容的综合再考察,实际上也就变成了对人权公共政策的整体性评估。
(三)人权公共政策评估:基于结果指标的指数层级化展开
由于实践中人权公共政策的范畴十分庞杂,在评估时,若不按照一定的标准或逻辑对人权指数进行层级化拆解,就易造成评估过程的无序和评估结果的失真。根据公共政策评估的三种基本范式,可以析出人权公共政策评估的三种类型:其一,事前评估,即围绕人权公共政策的文本进行评估,立足于政策的出台背景,聚焦于模拟政策的预期效果,判断出台何种政策更贴近国际人权法律标准。其二,事前、事中和事后的全过程评估,既侧重对人权公共政策过程的阶段性分析,又包括对整体性过程的评价。其三,事后评估,仅评估人权公共政策实施后的实际效果,重点不在于关注政策制定者对政策内容的描述和政策原因的解释。由于人权的实现是一个动态持续的过程,且第二种范式恰好与“结构—过程—结果”的人权指数框架相契合,也为较为详尽地呈现相关国家或地区的人权状况,避免流于表面或者失之偏颇,采用第二种范式是适当的。因此,人权公共政策的评估应当由评估主体根据事前评估、事中评估和事后评估的标准和程序,对政策预期效用、政策内容、政策过程和政策实施效果等方面进行一个全方位、多层次的诊断,以期优化政策系统,提升政策效率,促进人权建设和公共价值的实现。
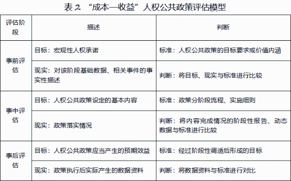
接下来需要完成的工作便是将人权指数基本框架与政策评估程序嵌合起来,并形成层级化的指标体系。在全过程评估范式中,事前评估以分析问题为导向,重在回答拟解决的问题是什么、形成原因以及如何解决问题。因此,事前评估主要评价政策制定的必要性、适切性及其程度问题。事中评估是对政策实施过程的评估,重在根据政策执行的阶段性效果评估政策是否具有可行性及程序的规范性。事后评估以结果为导向,关注政策产生的直接效益、溢出效益及效益的可持续性。据此,可以形成指数的二级指标(如图1所示)。然后,根据德国学者埃弗尔·韦唐(Evert Vedung)提出的“成本—收益”政策评估模型(如表2所示),进一步确定指数的三级指标。“成本—收益”模型强调对政策评估的三个阶段进行“描述”和“判断”,以细化评估目标和具体步骤。其中,需要“描述”的内容是政策各阶段的目标和现实情况;“判断”是指根据“描述”内容与评估标准的比较情况得出相应的评估结论。至此,形成了基于综合性方法的三级指标体系。这一体系的优势在于能够将政策全过程纳入评估范畴,尽可能摒弃价值因素,突出事实评估,促使评估结论更加精准地反映决策的科学化程度,为提高政策绩效、促进人权增量提供坚实保障。
_600x467.png)
图1 基于结果指标的三级指标体系
(1)_600x373.png)
结语
人权指数作为人权评估科学化和工具理性主义的产物,是一国人权治理的“晴雨表”。一方面,人权指数将基于信息不对称产生的专业知识公开,以降低信息劣势方的信息获取成本及信息优势方违约、欺诈可能,揭开了“人权”的神秘面纱,使人权变得可知、可测。另一方面,应当注意,在工具性之外,人权指数还具有规制性,影响被评估者对自身和他者的身份认知。概言之,人权指数反映了“知识—权力”共生逻辑。因此,设计者应当以更加审慎的态度去处理指数所涉人权知识一般性与特殊性的关系。回归人权指数评估方法本身可见,无论是“侵权分析法”,抑或是“权利享有法”,都不足以作为对一国或地区整体人权状况做精致分析的框架,综合性方法则更具比较优势。根据《指南》提供的“结构—过程—结果”指标框架,人权公共政策可以成为《指南》未直接言明但契合其精神的测度对象,并以此为前提,能够更进一步依据公共政策评估范式细化基于综合性方法的指标体系。
(译者:王董娜,西南政法大学人权研究院。本文转自人权法学微信公众号。)

京公网安备 11010102003980号